编辑| 郑玄
说到AI Agent的热潮,大家可能还记得2025年Manus和GenSpark在科技新闻里的风头,接着2026年初OpenClaw在GitHub上72小时内就收获了6万星标,现如今已经突破22万,真的是个现象级的成就。这场关于AI的热闹,已经持续了两年。
不过,在很长一段时间里,这一切似乎只是在技术圈内的狂欢。通用的agent不够细致,而那些专注于特定领域的agent又因为高门槛,让许多人,比如懂法律、医学或金融的人,无法真正参与进来。就像工业革命时期最擅长手工纺纱的工人,或是汽车时代最会赶马车的车夫一样……
但最近MiniMax的更新,给了大家一线希望。
简单来说,MiniMax推出的MaxClaw打通了OpenClaw的生态,用户现在可以一键部署,无需繁琐的配置和API费用。
而且,MiniMax还推出了Expert生态,用户可以通过零代码和自然语言生成专属专家。针对PPT制作、金融分析、生活健康等常见需求,MiniMax Agent全新升级推出了Expert功能,帮助大家应对职场中的琐碎工作。
经过三天的实测,我得出一个结论:AI agent的平权时代,终于不再是纸上谈兵了。
01
MaxClaw上线,
OpenClaw的平权时代来了
在聊MaxClaw之前,我想先说说OpenClaw。
的确,这个可以在本地整理邮件、运行脚本、管理日程,还具备长期记忆和主动执行能力的AI Agent,让大家对个人AI操作系统的未来充满期待。
但对于很多不懂编程的小白来说,仅仅配置第一步就可能卡上三天。
而MaxClaw的主要价值在于,它对OpenClaw进行了上层封装,利用技术手段去掉了所有不必要的门槛。用户只需通过MiniMax的云端算力,便能轻松完成OpenClaw的底层部署,无需在本地安装任何程序,也不需要配置API密钥,更不用担心额外的API费用,只需通过MiniMax Agent网页端,一键调用OpenClaw的核心功能。
这就好比过去Windows系统取代DOS系统,通过图形界面把各种命令行操作变得简单,让电脑真正走进千家万户。

而且,MaxClaw还全方位提升了OpenClaw的使用体验。
首先是新增的内置工具,比如生图/视频、搜图/部署等功能,让MaxClaw在能力上实现了即开即用的优化。同时,MaxClaw还融合了MiniMax的热门功能,如多Agent投研团队和热点追踪,用户只需一键就能获得组合式的AI能力。
比如,我在MaxClaw的网页端请求它做了一份《全球油运产业投资研究报告》。


从结果来看,MaxClaw不仅能全面收集到油运这种小众行业的最新全球信息,还能进行清晰的利好和利空分析,甚至考虑到影子船队扩张和原油运输路线变化对航线延长以及实际运价与船只利用率的影响等专业信息。
更棒的是,MaxClaw不仅能在网页运行,还能兼容飞书、钉钉、Telegram、WhatsApp、Discord、Slack等主流IM工具。用户可以直接在自己喜欢的聊天软件中使用,无需来回切换。
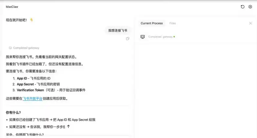
我们选择在职场中最常用的飞书上进行实测,整个部署过程也很顺利:
在飞书开放平台创建应用获取App ID和App Secret,之后回到MiniMax MaxClaw对话式完成网关配置,整个过程不到5分钟,完全不需要任何技术操作。

配置完成后,在飞书直接给机器人发指令,就能触发全流程工作,调用所有预配置的专家。
我让它根据我自己创建的采访提纲,生成了一份关于萨姆·奥特曼的采访内容。

可以看到,AI不仅精准还原了我想要的冷静、尖锐、直击本质的风格,还将奥特曼的职业经历与OpenAI的发展争议拆解为四大板块:野心与争议、AI安全与竞争、政变始末以及人类未来,甚至能准确触及从非营利到营利、预测2028年超级智能等争议点。
接着,我又让它撰写了一份关于AI编程行业的调研报告,特别爬取了知乎和CSDN的用户评价。

这是最终的报告成果,整体条理非常清晰,包括执行摘要、市场概况、玩家分析、用户评价等6大模块,不仅精准提炼了GitHub Copilot(2000万用户、180万付费用户)、Cursor(90亿美元估值、21个月ARR从100万到1亿)等核心数据,还对三款主流产品进行了优势、劣势和用户满意度的结构化分析,甚至能精准总结出Cursor数学建模准确率87.6%、通义灵码中文注释支持良好等细节。



这样的AI操作系统在聊天框里,彻底将OpenClaw的强大功能融入了日常工作之中。
轻松搭建AI助手,人人都能上手
过去,配置 OpenClaw 可能得让专业人士喝三杯咖啡,甚至还得闲聊十分钟;而现在,即使你是普通人,也能在五分钟内完成 agent 的搭建、社交软件 MaxClaw 的配置,甚至让 AI 帮你完成从资料搜集到成果输出的全过程。
02
把 AI Agent 开发权,
还给懂业务的人
Agent 已经火了两年多,但到 2026 年,有个重要趋势就是:开发权将从算法工程师手中转移到那些了解业务的核心人员、运营者和创业者手里。
其实,这背后的原因很简单:大模型的基础设施已经成熟,AI Agent 的竞争焦点也因此从技术研发转向了实际应用。而最了解这些场景的,永远是那些在其中打拼的业务人员——比如,投研分析师会知道如何解析行业数据,媒体编辑能挖掘热点信息,运营人员明白用户增长的路径,但他们大多数人不懂 LangChain 的编排、不会写 Prompt,也不知道如何对接 MCP 和 Skills 工具。
毕竟,传统的 AI Agent 开发框架,还是为技术人员设计的。为了更好地释放行业知识,MiniMax 推出了 Expert。
MiniMax Expert 的核心突破在于,它实现了用自然语言来搭建 Agent。换句话说,只要你清楚描述自己的需求,AI 就会自动帮你整理各种技术配置,搭建出你想要的 agent。
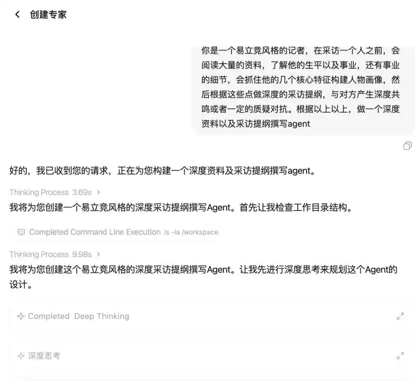
作为专业内容创作者,我们常常需要和各类创业者和专家交流。但很多时候,表达者会无意中美化自己的观点。如果只是简单提问,往往难以激发有趣的讨论。因此,我们需要大量的资料搜集,挖掘对方经历中的独特之处和矛盾,深入探讨。简单来说,我想创建一个风格独特的 agent。
接下来,我只需用自然语言把这个需求告诉 AI 就行了。

让我感到惊喜的是,AI 在已有需求的基础上,还会将其拆解成三个核心模块,并进行详细的功能设计:
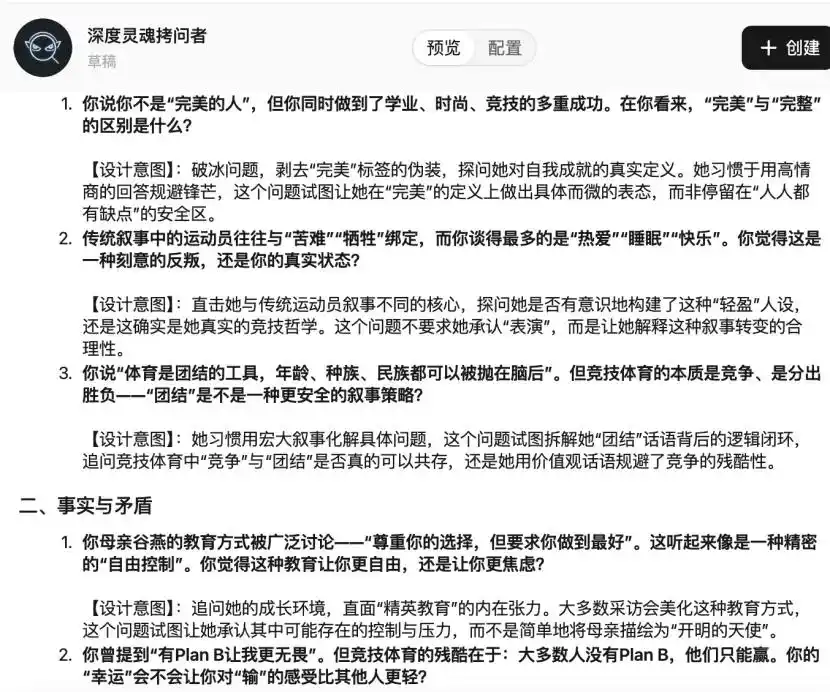
- 深度资料吞吐与分析:自动整理人物时间线、对比言行矛盾,完成海量信息的整合;
- 人物画像构建:提炼核心关键词、分析底层行为逻辑,精准定位采访切入点;
- 深度采访提纲生成:按照破冰与定义、事实与矛盾、共情与质疑、终极拷问四个递进模块设计问题,每个问题还附带设计意图。
在这个基础上,我让它为最近再次火爆的谷爱凌准备一份采访提纲,结果的深度和尖锐程度都远远超出了我的预期。
它没有停留在夺冠心情、教育方式这些表面问题,而是将这些问题进一步深化,变成:

每个问题背后,都是 AI 对海量信息的整合、分析和深度思考,而这一切,都是用户输入自然语言需求后,由 AI 自动完成的。
当然,用户不仅能自由创建 Expert,还可以将自己的 Expert 开放共享。目前,MiniMax 已经建立了一个充满活力的 Expert 生态:已有 1 万 + 公开的专家 Agent ,其中大部分来自 UGC 创作,甚至包括投研分析、行业报告、代码开发等高质量的专业 Agent。
为了激励创作者,MiniMax 设置了积分奖励机制——每当公开的 Agent 被复制一次,创建者就能获得 100 积分;而即将推出的 Market Place,更是让创作者能够为自己的 Agent 定价,实现创作 – 分享 – 变现的完整生态。
这个模式充满想象力:资深投研分析师可以把自己的分析框架、数据拆解逻辑固化成 Agent,让更多人使用并获得收益;媒体编辑能够把自己的热点挖掘和内容创作方法转化为 Agent,实现经验复用;甚至普通职场人也能把自己的工作流程和办公技巧做成 Agent,让 AI 帮自己处理重复的工作。
每个人都能借助 AI,毫无门槛地释放自己的能力,这才是真正的 AI 生产力爆发的开始。
03
开箱即用的 Expert,
解决职场人的琐碎工作 PTSD
在 MiniMax 官网,针对职场人日常的工作内容,官方预置了一些 Expert。这些 Expert 覆盖了技术开发、创意写作、办公效率、商业金融、教育学习等高频场景,每个领域的 Expert 都经过场景化训练,定制了 Prompt 和工具集配备,远比单纯的聊天机器人更懂行业需求,能直接输出可落地的专业成果。
写汇报、做 PPT、搜集资料、分析数据,这些占据职场人 80% 时间的琐碎工作,都能被这些经过深度优化的 Expert 一键搞定。

我们实测了两款最具代表性的 Expert,体验简直是效率神器。
首先是 热点追踪 Expert。作为科技作者,我们每天最头疼的事情就是要不停地从各种新闻中收集信息、思考角度,有时候,写稿两小时,找资料可能需要三天。
MiniMax 的热点追踪 Expert,正好解决了这两个问题。它不同于传统 AI 受限于训练数据的陈旧知识,而是能根据用户需求 实时搜索最新信息,并自动将需求拆解成多个维度的信息挖掘方向。
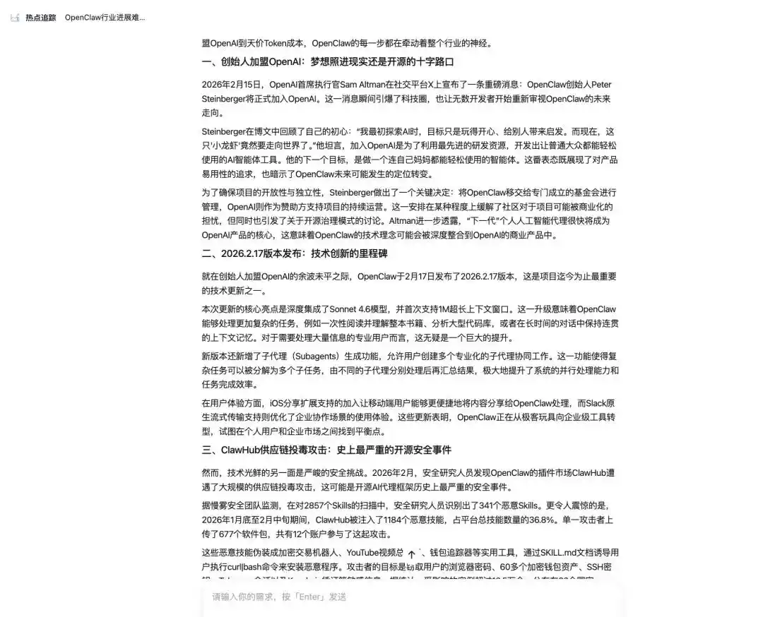
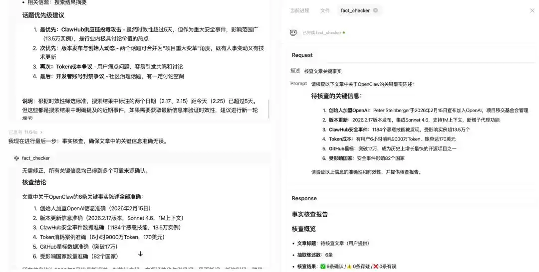
我们让它搜索 OpenClaw 项目的最新进展,AI 自动将信息拆解为最新动态、技术特点、社区讨论、行业影响四个部分,不仅搜集了 2026 年 2 月的版本更新、功能发布等最新信息,还整理了开发者社区的热点争议和对 AI 智能体领域的影响。

更重要的是,它内置了 事实核查子 Agent,在输出成果前会对所有关键信息进行交叉验证,确保信息的准确性,彻底解决了 AI 投毒的问题。在实测中,AI 对 OpenClaw 的星标数据、功能特点、行业影响等信息都进行了信源标注和事实核查,没有出现任何虚假信息。

投研也是一个非常专业的领域。我们再测试一下 Global 投研一体 Expert。
2025年下半年,A股牛市来袭,贵金属行情如何?
从2025年下半年开始,A股市场迎来了牛市,指数突破了4100点,金银等贵金属的价格也跟着一路飙升。很多普通投资者开始关注市场动向,但大家心里都在想,行情还能持续多久呢?一般来说,这样的周期会维持多长时间呢?贵金属的涨势又是怎么回事?同时,历史上几轮金属周期对我们现在的投资有什么启示呢?
要搞清楚这些问题,面对复杂的信息和专业术语,普通人往往会感到无从下手。
我们借助Global投研一体Expert,只需简单问一句:“能分析一下2026年贵金属行情能否持续、周期长短和历史周期的启示吗?”没过多久,AI就为我们生成了一份结构清晰的《2026年全球金属格局与历史涨价周期深度研究报告》,内容专业、分析深入,简直不亚于券商的研究报告。

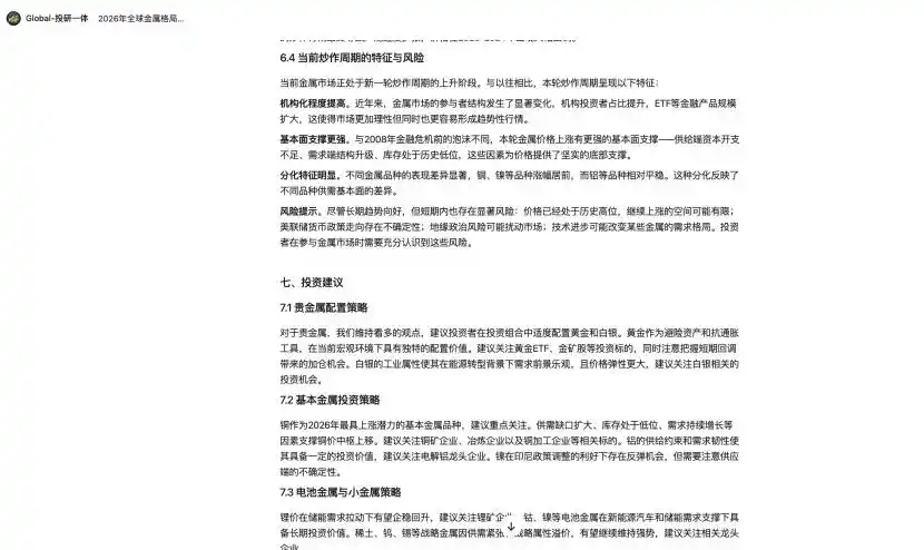
这份报告不仅清楚地分析了黄金的上涨逻辑(央行购金加上避险需求),还探讨了白银的双重驱动(工业和金融属性)。另外,铜(供需缺口)、锂(储能需求)、稀土(高端制造溢价)等金属的细分分析也做得很到位;它还总结了历史金属涨价的规律(通常是8-10年,现在仍然在长周期上涨阶段),并对当前炒作周期的特点(机构化程度上升、基本面支持增强、分化特征明显)以及面临的风险(高位价格、美联储政策不确定性)进行了全面的解析,最后还给出了贵金属、基本金属和电池金属的具体投资建议。对于普通投资者来说,这简直就像拥有了一个专业的投资研究团队。

04
总结
美国著名历史哲学家威尔·杜兰特曾说过:进步就是不断增加、保存、传递和利用遗产,历史本身就是文明遗产的创造和记录。
这次MiniMax的更新,某种程度上打破了经验传播与落地的壁垒。
MiniMax Expert生态系统,让行业专家的经验不再仅仅是书本上的文字或网络上的文章,而是可以转化为Agent的数字资产,其他人可以直接调用,实现生产。而MaxClaw则打通了OpenClaw的生态,让专家的能力可以在不同的通讯软件中被访问。
普通人可以轻松复用这些经验,而无需经过繁琐的学习过程。
这,也许正是生产力进步爆发的真正起点。












这个Openclaw真心不错,普通人也能玩得转,太方便了!
如果我想深入了解Openclaw,有哪些推荐的学习资源吗?
MiniMax Agent的更新速度挺快,跟得上技术发展的步伐吗?
AI的进步让人惊讶,MiniMax Agent的功能越来越强大了。
Openclaw的使用门槛降低了,普通人真的能轻松上手吗?
MiniMax Agent的这次更新确实不错,感觉它的智能水平提升了不少。
在学习Openclaw的过程中,有没有推荐的学习方式?
看到很多人都在讨论Openclaw的应用,真想知道它在实际项目中表现如何,有人分享经验吗?
这次更新后,MiniMax Agent的响应速度有明显改善吗?
在使用Openclaw时,建议多进行实操练习,才能更好掌握其功能。