
现在,大家都可以轻松部署自己的代理和 OpenClaw 了。
作者|Cynthia
编辑|郑玄
从 2025 年的 Manus 和 GenSpark 一直占据科技新闻的头条,到 2026 年初 OpenClaw 在 GitHub 上用 72 小时突破 6 万星标,现在更是达到了 22 万的惊人记录,AI Agent 的浪潮已经持续了两年。
不过,之前这场热闹其实只是在技术圈内的狂欢。通用代理不够专业,而专业领域的代理又因为高昂的部署和开发成本,让很多真正懂法律、医学和金融的人无缘这个未来,仿佛在工业革命时代的女工只会手工纺纱,或是汽车时代的马车夫……
但最近 MiniMax 的更新,给了大家一些新的希望。
简单来说,MiniMax 推出的 MaxClaw 完全打通了 OpenClaw 的生态,用户只需一键就能部署,无需配置,甚至不需要支付 API 费用。
另外,MiniMax 还推出了 Expert 生态,用户可以通过零代码和自然语言交互,轻松生成自己的专家助手;针对常见的 PPT 制作、金融分析和生活健康等需求,MiniMax Agent 进行了全新升级,专门帮助缓解职场中那些繁琐事务带来的焦虑。
经过三天的实测,我得出的结论是:AI agent 的平权时代,真的不再是个口号了。
01
MaxClaw 上线,
OpenClaw 的平权时代终于来了
在聊 MaxClaw 之前,先来吐槽一下 OpenClaw。
确实,这个可以本地完成邮件整理、脚本运行、日程管理,并且还有长期记忆和主动执行功能的 AI Agent,让大家看到了个人 AI 操作系统的未来。
但对于很多不懂编程的小伙伴来说,光是第一步的配置就可能卡住至少三天。
而 MaxClaw 的核心价值在于,它把 OpenClaw 的复杂性进行了简化,通过技术手段消除了所有不必要的障碍。用户无需在本地安装任何程序,也不必配置 API 密钥,更不用担心额外的 API 费用,直接通过 MiniMax Agent 的网页端,就能轻松调用 OpenClaw 的核心功能。
这就像以前的 Windows 系统取代了早期的 DOS 系统,通过图形界面将各种命令行操作变得简单易用,让电脑真正进入了千家万户。

不仅如此,MaxClaw 还对 OpenClaw 的使用体验进行了全方位的提升。
首先,它新增了一些内置工具,比如生图/视频处理、搜索图像和部署等功能,让 MaxClaw 的强大能力更容易上手。更重要的是,MaxClaw 还融入了 MiniMax 的热门功能,用户可以一键获得多种 AI 助力。
例如,我在 MaxClaw 的网页端请求生成了一份《全球油运产业投资研究报告》。


可以看到,即便是油运这样的小众行业,MaxClaw 依然能够全面收集到全球市场的最新动态,并进行详细的分析,甚至考虑到了影子船队的扩张、原油运输路线的变化如何影响实际运价与船只利用率等专业信息。
而且,MaxClaw 不仅可以在网页上使用,还支持多终端适配,完美兼容飞书、钉钉、Telegram、WhatsApp、Discord、Slack 等流行的即时通讯工具,用户可以直接在自己常用的聊天软件中操作,免去来回切换的麻烦。
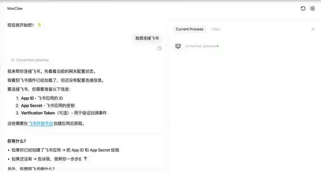
我们在实测中选择了非常适合职场的飞书端,整个部署过程也非常顺利:
在飞书开放平台上创建应用并获取 App ID 和 App Secret,然后回到 MiniMax MaxClaw 完成网关配置,整个过程不到 5 分钟,完全没有复杂的技术操作。

配置完成后,只需在飞书中给机器人发送指令,就能触发所有预设的工作流,调用所有专家。
例如,我让它根据我自己制定的采访提纲,准备了一份关于萨姆・奥特曼的采访。

可以看到,AI 不仅精准还原了我想要的冷静、尖锐的风格,还将奥特曼的职业经历和 OpenAI 的发展争议拆解成野心与争议、AI 安全与竞争、政变过程、人类未来四大部分,甚至精准触及了从非营利到营利、预测 2028 年超级智能等争议点。
接着,我又让它撰写一份关于 AI 编程行业的调研报告,并特别收集了知乎和 CSDN 上的用户评价。

这是最终生成的报告,整体结构非常清晰,涵盖执行摘要、市场概况、竞争者分析和用户评价等六大模块,不仅准确提炼了 GitHub Copilot(2000 万用户、180 万付费用户)、Cursor(90 亿美元估值、21 个月 ARR 从 100 万到 1 亿)等核心数据,还对三款主流产品进行了优劣势和用户满意度的结构化分析,甚至能准确总结出 Cursor 在数学建模上的准确率为 87.6%、通义灵码在中文注释方面的优势等细节。


AI 助手让工作变简单,你准备好了吗?

这款聊天框里的 AI 操作系统,真的是把 OpenClaw 的厉害功能融入到我们的日常工作中了。
以前配置 OpenClaw 的时间,专业人士能泡三杯咖啡、打游戏十分钟;而现在,普通人也能在五分钟内就把 agent 搭建好,社交软件 MaxClaw 的设置也轻松搞定,AI 可以从资料搜集到成果输出,一气呵成。
02
把 AI Agent 的开发权,
交给懂行业的人
Agent 自从问世两年多,到了2026年,有个重要的趋势就是:开发的主力从算法工程师,转向那些真正懂业务的运营、创业者们。
这么说吧,背后的道理其实很简单:大模型的基础设施已经成熟,AI Agent 的竞争点从技术研发转向了怎样落地应用。而最懂这些应用场景的人,永远是那些身处其中的业务人员——比如一个投研分析师懂得如何分析行业数据,一个媒体编辑明白怎么挖掘热门话题,而运营则知道如何设计用户增长路径,但他们大多数人对 LangChain 的编排逻辑并不熟悉,也不会写 Prompt,更不知道如何对接 MCP 和 Skills 工具。
毕竟,传统的 AI Agent 开发框架,实际上还是为技术人员设计的。为了更好地释放行业的专业知识,MiniMax 推出了 Expert。
MiniMax Expert 的核心创新在于,它允许用户用自然语言来搭建 Agent。也就是说,只要你能清晰地表达自己的需求,AI 就会自动整理各种技术配置,帮你搭建出想要的 agent。
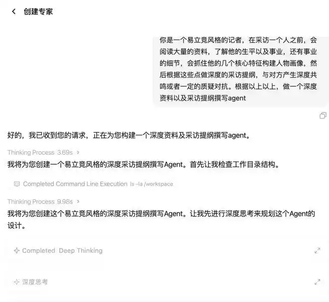
作为一名专业的内容创作者,我们常常需要和各类创业者和专家交流。不过,很多时候表达者无意中会美化自己的经历,如果只是简单提问,往往难以引发深入的思考。因此,我们需要大量的信息搜集,找到对方经历中的独特之处和矛盾,深入挖掘。简单来说,我需要创建一个像易立竞那样风格的agent。
接下来,我只需把这个需求用自然语言告诉 AI 就行了。

让我惊喜的是,AI 在已有需求的基础上,竟然还把它拆解成三个核心模块,并进行了细致的功能设计:
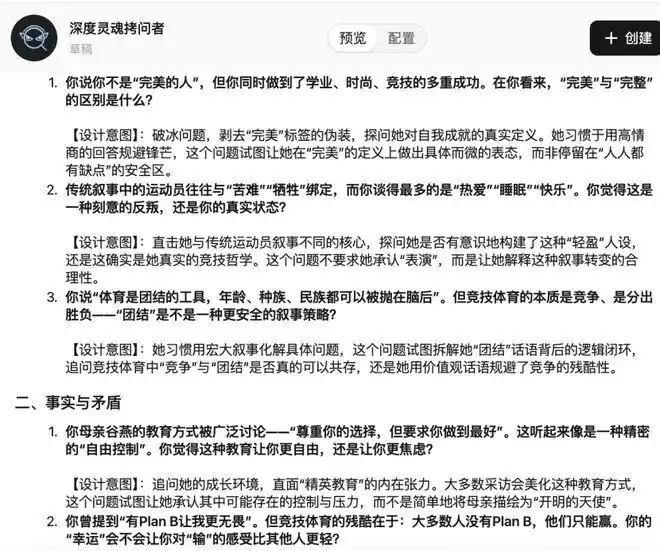
基于这个配置生成的深度灵魂拷问者 agent,我让它为最近热度飙升的谷爱凌制作采访提纲,结果的深度和尖锐程度超出了我的预期。
它没有停留在表面的夺冠心情、教育方式等问题上,而是将这些问题进一步深入,变成了:

每一个问题背后,都是 AI 对海量信息的整合、分析和深度思考,而这一切都在用户描述需求后由 AI 自动完成。
当然,用户不仅能自由创建 Expert,还能与他人分享自己的 Expert。目前,MiniMax 已经建立了一个充满活力的 Expert 生态:已有1万+公开的专家 Agent,其中大部分是来自 UGC 创作,涵盖投研分析、行业报告、代码开发等高质量专业 Agent。
为了激励创作者,MiniMax 设立了积分奖励机制——每当公开的 Agent 被复制一次,创建者就能获得 100 积分;即将上线的 Market Place 还将允许创作者为自己的 Agent 定价,形成创作 – 分享 – 变现的完整生态。
这个模式真是太有创意了!一个资深的投研分析师可以把自己的分析框架和数据拆解逻辑固化成 Agent,让更多人使用并获得收益;一个媒体编辑可以把自己的热点挖掘和内容创作方法变成 Agent,实现经验的复用;甚至普通职场人都能把自己的工作流程和办公技巧做成 Agent,让 AI 帮自己处理重复工作。
每个人都能够借助 AI,零门槛地释放自己的能力,这才是真正的 AI 生产力的开始。
03
开箱即用的 Expert,
解决职场人的琐碎工作压力
在 MiniMax 的官方网站上,根据职场人士的日常工作内容,官方已经预设了一些 Expert,涵盖技术开发、创意写作、办公效率、商业金融、教育学习等高频场景。每个领域的 Expert 都经过场景化训练,定制化的 Prompt 和工具集配备,比单纯的聊天机器人更懂行业需求,能够直接输出实用的专业成果。
写报告、做 PPT、搜集资料、分析数据,这些占据职场人 80% 时间的琐碎工作,都能通过这些经过深度优化的 Expert 一键搞定。

我们实际测试了两款最具代表性的 Expert,体验简直就是效率神器。
首先是热点追踪 Expert。作为科技作者,我们每天最烦的事情就是在新闻中不断收集信息、思考角度,有时写稿两小时,找资料却要花三天。
MiniMax 的热点追踪 Expert 直接解决了这两个问题。它不同于传统 AI 受限于过时的训练数据,而是能够根据用户需求实时搜索最新信息,并自动将需求拆解成多个维度的信息挖掘方向。
我们让它去搜索 OpenClaw 项目的最新进展,AI 自动将信息拆分为最新动态、技术特点、社区讨论和行业影响四个部分,不仅搜集了 2026 年 2 月的版本更新、功能发布等信息,还整理了开发者社区的热点争议及其对 AI 智能体领域的影响。

更重要的是,它内置了事实核查子 Agent,在输出成果之前会对所有关键信息进行核实,确保信息的准确性,彻底解决了 AI 投毒的问题。在实际测试中,AI 对 OpenClaw 的星标数据、功能特点和行业影响等信息,都进行了信源标注和事实核查,没有出现任何虚假信息。

投研也是一个非常专业的领域。我们再来测试一下Global 投研一体 Expert。
从2025年下半年开始,A股市场将迎来一场牛市,指数有望突破4100点,金银等贵金属的价格也将大幅上涨。很多人可能都想知道,市场行情会持续多久?贵金属的上涨又是基于怎样的逻辑?与此同时,历史上几轮金属周期给我们带来了哪些启示?它们与现在又有哪些不同之处呢?
要想弄明白这些问题,面对复杂的信息和专业术语,普通人往往感到无从入手。
我们可以利用Global投研一体Expert,简单说,就是请求它分析2026年贵金属行情的可持续性、周期长度以及历史周期的启示。结果,AI迅速生成了一份结构化的《2026年全球金属格局与历史涨价周期深度研究报告》,内容专业、分析深入,简直不亚于券商的研究报告。

这份报告不仅清晰分析了黄金(央行购金加上避险需求)、白银(工业与金融双重驱动)上涨的原因,还深入探讨了铜(供需缺口)、锂(储能需求)和稀土(高端制造溢价)等金属的具体情况。甚至还总结了历史金属涨价周期的规律(通常在8到10年之间,目前仍处于长周期上涨阶段),并对本轮的炒作周期特征(机构化程度提升、基本面支持更强、分化特征明显)及风险(高位价格、美联储政策的不确定性)进行了全面分析,最后还给出了针对贵金属、基本金属和电池金属的具体投资建议。对于普通投资者而言,这简直就像是拥有了一个专业的投资研究团队。

04
尾声
美国著名历史哲学家威尔·杜兰特曾说:进步意味着遗产的不断积累、保存、传递和利用,而历史本身就是文明遗产的创造与记录。
这次MiniMax的更新,从某种程度上来说,正是打破了经验传播与实际应用之间的壁垒。
MiniMax Expert生态系统,让行业专家的经验不再仅限于书本或网络文章,而是可以转化为数字资产,让其他人能够直接使用,从而完成生产。而MaxClaw则连接了OpenClaw的生态,使得专家的能力能够在不同的通讯软件中被访问。
普通人借用这份经验,也不需要再经历繁琐的学习过程。
这或许就是生产力进步真正开始的起点。
*头图
本文为极客公园原创文章,转载请联系极客君微信geekparkGO
极客一问
你对MiniMax Expert生态系统有何看法?

中国手机市场全面涨价,消息称3月份后新品涨幅最低超千元。
别忘了点赞关注极客公园的视频号哦,












建议在使用Openclaw前,先花时间了解其基本操作,避免上手时的困惑。
Openclaw的界面设计很友好,使用体验不错,推荐给朋友们!
使用Openclaw时,注意保存进度,防止数据丢失,特别是在做重要项目时。
这个Openclaw真的适合新手吗?我有点担心自己会搞不定。
Openclaw功能强大,特别适合喜欢尝试新工具的朋友们,真心推荐!
这款Openclaw真是个好工具,适合我这种喜欢探索的人,推荐给大家!
希望Openclaw能加入更多教程或实例,这样我这种新手才能更快上手!