2025科创要闻第51期(12月15日-12月21日)
本期内容主编:卫酉祎
老去的过程,不仅仅是皱纹和白发的出现,更是我们身体内部慢慢磨损的结果。世界卫生组织把衰老定义为“随着时间推移,各种分子和细胞损伤逐渐累积的现象”。在健康老龄化的理念下,越来越多的人开始关注如何在衰老过程中保持身体的功能和生活质量。
在漫长的抗衰老研究中,增强免疫系统的韧性特别重要。随着年龄的增长,免疫反应会变得缓慢,感染和肿瘤的风险也在上升,疫苗效果也会减弱。这其中的关键原因是:负责识别“敌人”的T细胞数量随着时间的推移而减少,种类也变得单一。
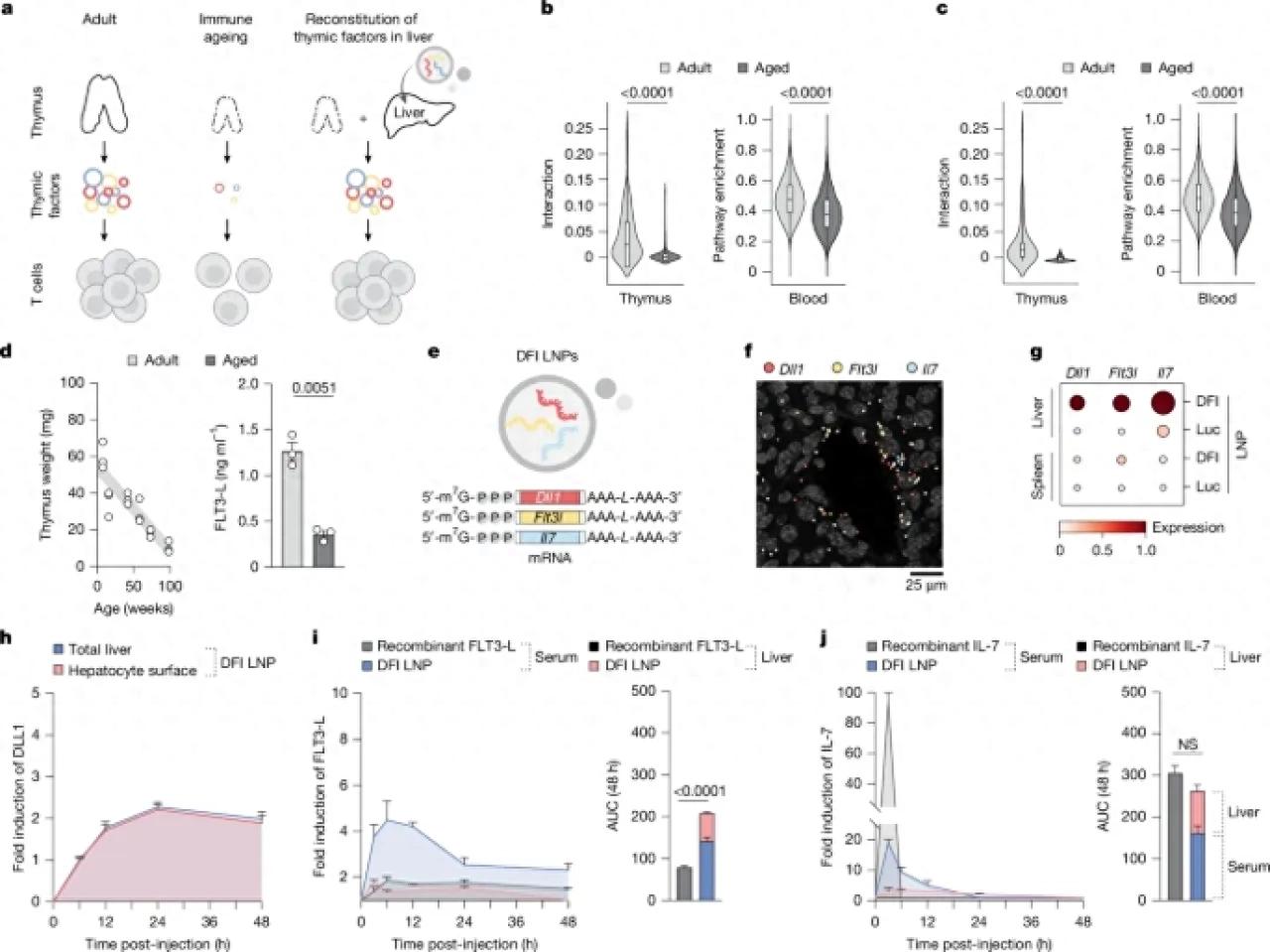
就在2025年12月17日,霍华德·休斯医学研究所的张锋团队在《自然》杂志上发表了论文《Transient hepatic reconstitution of trophic factors enhances aged immunity》。他们通过mRNA疗法,利用肝脏作为“临时蛋白工厂”,生产三种重要的免疫营养因子——DLL1、FLT3L 和 IL-7(统称DFI),帮助老年人的身体补充逐渐减少的免疫信号,从而提升T细胞的功能。
研究小组采用多组学分析方法,比较了年轻和老年小鼠的免疫信号通路,发现随着年龄的增长,有三条重要通路显著减弱:Notch通路、FLT3L通路和IL-7信号。接着,他们设计了一种用脂质纳米颗粒(LNP)将编码DLL1(Notch通路中的关键蛋白)、FLT3L和IL-7的mRNA通过静脉注射,靶向肝脏,让肝细胞在一段时间内“按需生产”这些因子,模拟年轻时更有力的免疫环境。
肝脏之所以被选为“临时蛋白工厂”,是因为它的蛋白质合成能力非常强大,这种能力在老年时依然能够维持。
通过这种mRNA疗法,老年小鼠的免疫系统产生了一系列的“回春”变化:新生的T细胞数量增加,种类多样性恢复,胸腺功能明显提升,对疫苗的反应强度几乎达到了年轻小鼠的水平,抗肿瘤能力也有所增强,甚至有40%的老年小鼠成功清除了肿瘤。而且,这种方法利用了mRNA本身“短命”的特性,研究结果显示,停药后效果是可逆的,且没有明显的自身耐受问题,这和传统的重组细胞因子治疗常见的全身炎症反应和自身免疫风险截然不同。

肝脏 DFI 重建增强老年小鼠的免疫功能
这项研究的独到之处在于,它不是简单地激活免疫系统,而是从工程师的角度出发,连接那些缺失的免疫信号,让免疫系统自己运作,形成一种短期且可控的调节机制。
除了免疫抗衰,科学家们在多器官协同抗衰老机制的研究上也取得了显著进展。2025年9月,中国科学院动物研究所的刘光慧课题组与曲静课题组,以及首都医科大学宣武医院的王思课题组在《细胞》杂志上发表了题为《Senescence-resistant human mesenchymal progenitor cells counter aging in primates》的论文,展示了工程化的人类抗衰型间充质祖细胞(SRC)在灵长类动物模型中延缓多器官衰老的效果,为衰老干预提供了新的“细胞治疗思路”。
根据联合国的统计,预计到2070年代末,全球65岁及以上的人口将达到22亿,超过18岁以下儿童的数量。而到2024年,中国60岁以上的老年人口将首次突破3亿,占全国人口的超过五分之一(22.0%)。
目前的抗衰老医学研究正逐渐从“修复损坏”转向“补充缺失的信号,重新配置身体资源”的主动模式。年龄不再是生命衰老的唯一标准,从免疫系统到器官细胞的探索,重新找回青春的可能性,何尝不是一种“逆龄”的体现呢?
生物医药
01 GSK超长效哮喘新药获批上市
12月16日,美国FDA批准葛兰素史克(GSK)研发的德莫奇单抗(Depemokimab,Exdensur)上市,作为辅助维持治疗药物,专门用于治疗12岁以上的成人和儿童的嗜酸性表型重度哮喘。这是首个也是目前唯一获批用于此类重度哮喘患者的超长效生物制剂,给药方案为每年两次。
Depemokimab是新一代抗IL-5单抗,具有更长的半衰期、高亲和力和高效能。此次获批的依据是两项III期临床研究的积极结果,在52周内,与安慰剂相比,德莫奇单抗能显著降低重度哮喘患者的哮喘发作风险58%和48%。
• 点评:Depemokimab每年只需皮下注射两次,显著减少了患者的治疗负担,与传统生物制剂每2至4周注射一次的频率相比,这是重度哮喘治疗领域的一项重要突破,也标志着慢性病治疗进入了更高效、便捷的新阶段。(罗仙仙)
02 人类三维基因组全景式结构-功能图谱
12月17日,4DN联盟在《自然》上发表了论文《An integrated view of the structure and function of the human 4D nucleome》,展示了一个立体且精致的“人类核组全景图”。这项研究整合了多种三维基因组技术,包括Hi-C、Micro-C、SPRITE、GAM、ChIA-PET、PLAC-seq、TSA-seq和DamID,对人类胚胎干细胞(H1-hESC)和成纤维细胞(HFFc6)的染色质三维结构进行了全面描绘,揭示了染色质区域、拓扑结构域(TAD)、染色质环和亚核结构定位的多层次组织规律。
4DN联盟是由美国NIH于2015年发起的国际4D核组联盟,旨在系统地研究人类基因组在细胞核内的三维空间结构及其动态变化,是国际三维基因组学领域规模最大、持续时间最长的合作项目之一。
• 点评:这项研究为我们理解人类基因组在三维空间中的组织结构提供了迄今为止最全面的图谱,深化了我们对生命本质的认识,也为医学和生物学领域的重大问题提供了全新的视角和工具。(罗仙仙)
03 发现直接调控细胞大小的非编码基因
12月16日,加拿大多伦多大学与多伦多病童医院的科研团队在《自然·通讯》上发表了论文《LncRNA CISTR-ACT regulates cell size in human and mouse by guiding FOSL2》,首次识别出一个可以直接调控细胞大小的非编码基因——CISTR-ACT。
与编码蛋白质的基因不同,CISTR-ACT属于长链非编码RNA(lncRNA),是占人类DNA约98%的非编码基因组的一部分,而这一部分尚未得到充分研究。这项研究揭示了非编码基因组并不是“垃圾DNA”,而是在细胞功能中起着关键作用。
在临床前模型中,减少或移除CISTR-ACT会导致红细胞和大脑结构出现显著变化,而在人体细胞实验中也观察到了类似的现象;而增加CISTR-ACT则会使细胞缩小,证实了其对细胞大小的调控作用。CISTR-ACT在DNA和RNA层面的双重作用,表明细胞大小的调控有多种途径,为开发针对癌症、贫血等疾病的精准疗法开辟了新的方向。
• 点评:细胞的大小直接影响其代谢、分裂、运输和组织功能,这一研究创新性地将“非编码暗物质”照亮,把细胞大小与可编程的基因调控机制联系起来,为理解相关疾病的成因和开发新疗法提供了新思路。(卫酉祎)
AI模型
01 英伟达发布 Nemotron 3 开源模型系列
12月15日,英伟达发布了Nemotron 3系列开源模型,以及配套的数据集和工具库,以便各行业进行定制开发的agentic AI。
Nemotron 3家族包含三个版本,其中:Nemotron 3 Nano拥有300亿参数,适合目标明确、效率要求极高的任务;Nemotron 3 Super拥有1000亿参数,面向多智能体应用,具备高精度推理能力;Nemotron 3 Ultra则配备更强大的推理引擎,参数规模约为5000亿,适用于更复杂的应用场景。
AI界的新动态:谷歌、OpenAI、腾讯等纷纷出新招
• 点评:随着Mate等大牌AI公司纷纷选择闭源,英伟达却成为了少数坚持开源的美国企业之一。虽然他们的CUDA(计算统一设备架构)是闭源的,但英伟达一直以来都在为开源事业贡献力量,前提是开发者得使用他们的硬件。这次与Nemotron 3同步发布的数据和工具库,其实也是延续了这一战略。通过开源模型作为“诱饵”,英伟达希望能把整个AI开发生态牢牢绑定在他们的硬件上。(丁莉)
02 谷歌发布了新模型 Gemini 3 Flash
12月18日,谷歌推出了Gemini 3 Flash,并将其设为Gemini应用中的默认模型,全面替换之前的2.5 Flash。这款模型能在几分钟内把用户的口述想法转化成一个完整的应用程序,完全不需要任何编程基础。
在权威的编码代理能力基准测试SWE-bench Verified中,Gemini 3 Flash获得了高达78%的分数,不仅把之前的2.5系列甩在了后面,还在逻辑深度等领域超越了Gemini 3 Pro。而且,它的价格还不到Gemini 3 Pro的四分之一,运行速度却是2.5 Pro的三倍。
• 点评:就在Gemini 3 Pro发布不到一个月,谷歌又出手了,并且成本大幅降低,这算是对刚发布GPT-5.2的OpenAI的有力回应,后者的API调用费用一直受到诟病。最近两个月,两大AI公司之间的竞争愈演愈烈,纷纷推出新模型。谷歌正试图凭借成本和渠道的优势,迅速占领高频、海量的AI应用场景。过去,美国的AI巨头们信奉“大力出奇迹”,如今却开始学习中国的“性价比”策略,商业化的步伐显得愈发紧迫。(丁莉)
03 OpenAI发布智能体编程模型GPT-5.2-Codex
12月18日,OpenAI推出了GPT-5.2-Codex,称其为最顶尖的智能体编码模型,旨在支持复杂的软件工程实践。GPT-5.2-Codex是基于GPT-5.2,针对智能体编程进行了深度优化,具体改进包括:通过上下文压缩提升长程任务的执行能力、在大规模代码变更时表现更出色、在Windows环境下性能更佳,以及在网络安全防御能力上有显著增强。
• 点评:在发布GPT-5.2系列模型一周后,OpenAI迅速推出了优化版的智能体编码模型GPT-5.2-Codex,向谷歌Gemini在AI编程领域的领先地位发起挑战。可以预见,随着GPT-5.2-Codex全面开放,AI编程的竞争将会愈加激烈,OpenAI与谷歌的较量也将从基准测试转向实战应用。(卫酉祎)
04 腾讯混元发布开放体验的实时世界模型
12月17日,腾讯混元推出了世界模型1.5(Tencent HY WorldPlay),这是中国首个开放体验的实时世界模型,用户只需输入文字描述或图片,就能创建出全新的世界,并在其中移动探索。当用户离开某个区域再回来时,模型会“记住”该地区的三维结构,保持时空的一致性。从基准测试结果来看,混元世界模型1.5在视觉质量和几何一致性上超越了所有其他模型。
同时,混元世界模型1.5也首次开源了业界最全面的实时世界模型框架,涵盖了从数据、训练到流式推理部署的全链路。
• 点评:混元世界模型1.5通过重构上下文记忆机制等策略,在解决实时交互与长期空间记忆难以兼得的问题上取得了一定的进展。这与李飞飞团队的RTFM形成了有趣的对比,后者构建了一个不依赖显式3D表示的世界模型,通过观看大量的2D视频学习世界规律,并为每帧生成画面打上位姿,以保持记忆。混元的表现证明了其方案的有效性,但RTFM的“习得式”理念或许会指向更为通用的未来。(丁莉)
半导体
01 锑晶体接触技术突破二维半导体器件尺寸微缩瓶颈
12月17日,南京大学的王欣然等人在《自然·电子》上发表论文,介绍了他们开发的锑晶体外延接触技术,成功解决了亚20纳米接触长度下二维半导体的欧姆接触难题。
研究团队发现,可以通过分子束外延技术在二硫化钼(MoS₂)上生长晶态半金属锑接触,在接触长度为18纳米时实现了98 Ω µm的接触电阻。他们利用这个技术制造了接触栅极节距为40纳米的微缩场效应晶体管,单层、双层和三层MoS₂沟道器件的驱动电流分别达到了0.85 mA µm−1、0.95 mA µm−1和1.08 mA µm−1。对晶体管阵列的统计分析也证明了锑接触的可重复性和稳定性。
• 点评:近年来,台积电、英特尔、三星等晶圆代工公司积极推动半导体制造工艺突破到1纳米,迈入埃米时代。这个研究的突破解决了二维半导体在埃米节点晶体管应用中,接触电阻随尺寸缩小而急剧增加的问题。通过系统性统计分析和性能对比,验证了该技术路线在可靠性和可扩展性上的潜力,为我国先进半导体技术进入埃米时代提供了参考方案。(柯玉圆)
02 用于大规模智能视觉生成的全光芯片
12月18日,上海交通大学的陈一彤课题组在《科学》上发表了论文,报告他们研发出了一款名为LightGen的全光计算芯片,旨在支持大规模智能视觉生成。
LightGen突破了光子生成芯片的三个关键瓶颈:集成规模、全光学维度变换和训练算法。通过三维封装方案解决了集成规模问题,光学潜空间实现了全光学维度变换,而BOGT则解决了对标签的依赖。它通过在单芯片中集成数百万光子神经元,采用创新的光学潜在空间实现网络维度的可变性,并结合基于贝叶斯的训练算法,成功实现了高分辨率语义图像生成、去噪、风格迁移、三维生成及图像操作等功能。实测结果表明,其端到端计算速度和能效相比当前顶尖电子芯片提升了两个数量级以上。
• 点评:生成式人工智能面临算力短缺的挑战,而光子芯片在实际应用方面的进展则相对有限。LightGen的问世标志着光子芯片领域的重大突破,它能够以高效的速度和能效实现生成式模型和复杂彩色图像的语义操作。(李一跞)
03 三星公布2纳米智能手机芯片
12月19日,三星电子公布了其最新的应用处理器Exynos 2600的详细信息,这是全球首款采用2纳米工艺制造的智能手机芯片。
应用处理器是智能手机的“大脑”,负责管理各种任务,从处理和图形到人工智能和能效等。
Exynos 2600基于最新的Arm架构,配备10核CPU,其整体计算性能比上一代产品提升了39%,而在生成式人工智能工作负载方面的性能则提升了一倍以上。此外,它通过虚拟化安全和硬件支持的混合后量子加密(PQC)增强了设备的隐私保护,这在移动SoC中首度实现了ROM根保护的安全。该芯片由三星电子的系统LSI部门设计,并由其代工厂采用环绕栅极(GAA)架构制造。
• 点评:三星电子的自研芯片经历了多年的波折,AI的发展为它提供了重振自主的机会,预计2024年将逐步恢复自研。Exynos 2600预计将在2026年初发布的三星下一代旗舰智能手机Galaxy S26系列上搭载,看看它能否满足大家对AI手机的新期待?(李一跞)
智能驾驶
01 首批L3车型获工信部准入许可,长安与极狐限定路段试点
12月15日,工业和信息化部发布了中国首批两款L3级有条件自动驾驶车型的准入许可:长安的SC7000AAARBEV型纯电动轿车,可在交通拥堵的高速公路和城市快速路的单车道测试自动驾驶功能(最高车速50km/h);极狐的BJ7001A61NBEV型纯电动轿车则可在高速公路和城市快速路的单车道内测试自动驾驶(最高车速50km/h),并仅限在北京、重庆的指定区域路段,由重庆长安车联科技有限公司和北京出行汽车服务有限公司两个主体进行试点。
• 点评:之前,有不少车企在地方层面获得了L3级自动驾驶的路测牌照,而此次工信部发布的产品许可,标志着中国L3级自动驾驶的进一步突破。此前,《智能网联汽车 组合驾驶辅助系统安全要求》已明确规定了L2级车辆的能力边界、硬件配置及事故责任的划分等,但L3级是自动驾驶的一个分水岭,其“人机共驾”模式容易引发权责模糊的问题,因此在法规层面亟需进一步完善。(丁莉)











研究通过mRNA技术激活免疫系统,听起来真是突破性的进展!这不仅能帮助老年人提高免疫力,还能改善生活质量,值得关注。
mRNA疗法利用肝脏强化免疫信号,这种创新的方法真让人振奋。希望未来能在临床上看到更好的应用,帮助更多老年人重拾健康活力。
通过mRNA技术增强老年人的免疫力,真是个令人兴奋的研究方向。希望这种方法能早日应用于临床,让更多人受益,重拾活力和健康。
这项研究利用mRNA疗法针对免疫系统进行调节,真是个创新思路。希望能早日看到这项技术帮助老年人改善健康状况,提升生活质量。
通过mRNA技术激活免疫系统的研究非常有前景,尤其是针对老年人免疫力的提升。这种方法的可逆性和低副作用特性让人感到安心,期待未来能够广泛应用。
利用mRNA技术通过肝脏增强免疫功能,真是一个创意十足的研究方向。这种方法的短期可控性让人对未来的应用充满期待,希望能帮助更多老年人恢复健康活力。