OpenClaw新手指南:轻松上手的必备宝典
今天咱们聊聊一个最近在AI圈内火得不行的项目——OpenClaw。你知道吗?在2026年的开年,它在GitHub上的星标数量在短短两个月内从零飙升到了21.5万,Fork数量也突破了4万,参与贡献的开发者超过700人,简直是开源AI项目中的一颗新星。
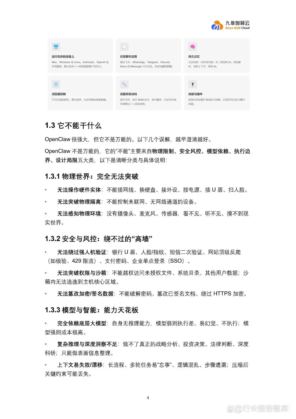
那么,OpenClaw到底是什么呢?简单来说,它是一个AI智能体平台,核心功能就是为你的大模型装上“手”,让它从一个单纯的对话助手,变成一个能实际执行任务的全能助手。它支持在你的个人电脑上运行,不论是Windows、macOS还是Linux系统都可以,还能和你日常使用的聊天工具对接,让你在熟悉的软件环境中就能调动它帮忙。
新手朋友们最想知道的,肯定是它到底能干些什么。实际上,OpenClaw在办公和基础操作方面表现得尤为出色。它可以帮你处理电脑里的文件,包括读写、编辑和整理;还能自动在网上搜索信息、抓取网页内容、控制浏览器填写表单;设定定时任务和提醒事项,跨平台发送消息,分析图片内容,语音转文字,甚至管理其他联网设备。而且,它的数据默认保存在本地,你的信息完全掌控在自己手中。更棒的是,社区已经开发出了3000多个技能插件,几乎覆盖了办公、开发、生活的各个方面。
不过,入门前得明白它的能力有限,绝对不是无所不能的。比如在物理世界中,它无法操作任何硬件,不能插网线、换硬盘,也不能进行人脸识别或按电源按钮。此外,它也无法绕过一些强安全验证,比如银行U盾、人脸指纹验证等,没法访问未授权的文件,或者破解加密数据。
值得注意的是,它本身并不具备推理能力,所有的思考都依赖于底层的大模型。如果模型能力不足,它执行效果就会打折扣,可能还会出现错误。在处理复杂任务时,它可能会漏掉步骤或逻辑混乱,因此不适合用来做深度的战略分析或投资决策。此外,它没有独立的界面,必须通过聊天工具互动,不同系统的插件可能还会出现兼容问题,这些都是新手在入门时需要了解的。
接下来是安装部署,很多新手对此感到头疼,不过其实门槛并不高。首先,准备好安装环境,最重要的依赖是Node.js,版本要在22.x以上,还需要安装2.30以上版本的Git,并准备好大模型的API,比如云端的OpenAI、Claude,或者本地的Ollama。
确保网络稳定,能访问相关模型的API,默认需要开放18789端口,本地部署还需管理员权限。其实安装过程非常简单,官方提供了一键安装脚本。在Linux和macOS上,只需复制一行curl命令就能完成,Windows用户在PowerShell中用一行iwr命令即可。安装完毕后,输入openclaw –version,如果能显示版本号,就说明成功了。
安装完成后,接下来是初始化配置。运行openclaw onboard命令就能启动向导,新手可以直接选择QuickStart模式,不用搞复杂的手动配置。按照向导选择模型提供商,输入事先准备好的API Key,聊天渠道的配置可以暂时跳过,技能配置也可以先不选,等基础功能跑通再慢慢添加。配置完成后,选择终端TUI访问模式,这样就能和它对话,测试基础功能是否正常,比如让它查查天气,如果能给出结构化的结果,那就说明整个安装和配置流程都成功了。
Skill是OpenClaw的核心,也是新手进阶的重要一步。Skill其实就是一个包含指令的文件夹,核心是SKILL.md文件,相当于为AI制定好的标准化工作流,配置一次后,以后就能反复调用,不用每次都重新解释需求。
刚开始不需要自己动手写Skill,社区里有很多现成的技能可以直接使用,通过clawhub工具就能搜索、安装和更新各种技能。新手必备的就是clawhub,它是所有技能的管理基础,接下来是skill creator,它可以帮你用自然语言创建新的技能,还有agent-browser,能让AI直接操作浏览器完成网页操作,research技能则可以让它实时联网搜索最新信息,这些都是新手最实用的技能。安装完技能后,使用openclaw skills list –eligible命令检查技能是否可用,能够正常使用的技能会显示eligible状态,直接在对话框中就能调用。
报告节选内容如下





ㅤㅤㅤㅤㅤㅤㅤㅤㅤㅤㅤㅤㅤㅤㅤㅤㅤㅤㅤㅤㅤㅤㅤㅤㅤㅤㅤㅤㅤㅤㅤㅤㅤㅤㅤㅤㅤㅤㅤㅤㅤㅤㅤㅤㅤㅤㅤㅤㅤㅤㅤㅤㅤㅤㅤㅤㅤㅤㅤㅤㅤㅤㅤㅤㅤㅤㅤㅤㅤㅤㅤㅤㅤㅤㅤㅤㅤㅤㅤㅤㅤㅤㅤㅤㅤㅤㅤㅤㅤㅤㅤㅤㅤㅤ












这个OpenClaw真的是太方便了,尤其是在处理文件和自动搜索方面,节省了我很多时间!
我在使用OpenClaw时发现,有时语音转文字的准确率不高,特别是在嘈杂环境下,大家有类似体验吗?
使用OpenClaw时,语音识别的表现让我有些失望,准确率不稳定,大家有没有更好的使用经验?
听说OpenClaw能和聊天工具对接,这样一来使用起来是不是更顺手了?
居然要Node.js和Git,这对新手来说是不是门槛有点高?
OpenClaw的插件数量真是惊人,3000多个技能覆盖了生活各个方面,太实用了!
我发现OpenClaw的定时任务功能非常实用,特别适合忙碌的工作生活,大家用得怎么样?